当前位置:首页 > 通知公告

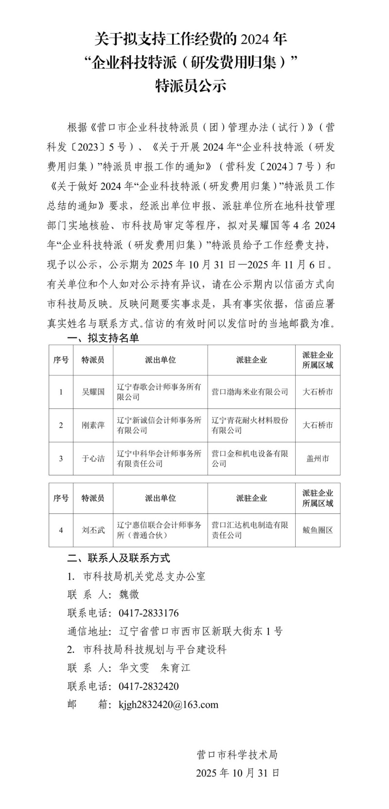
关于拟支持工作经费的2024年“企业科技特派(研发费用归集)”特派员公示

来源:营口市科技局

作者:

发布时间:2025-10-31

【字号:

分享:



  • 附件:
  • 视频:
扫一扫在手机打开当前页