当前位置:首页 > 通知公告

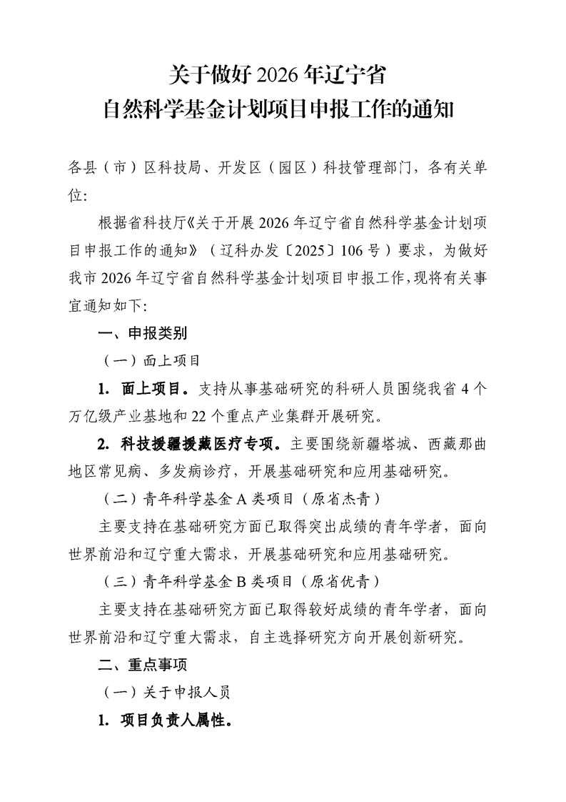
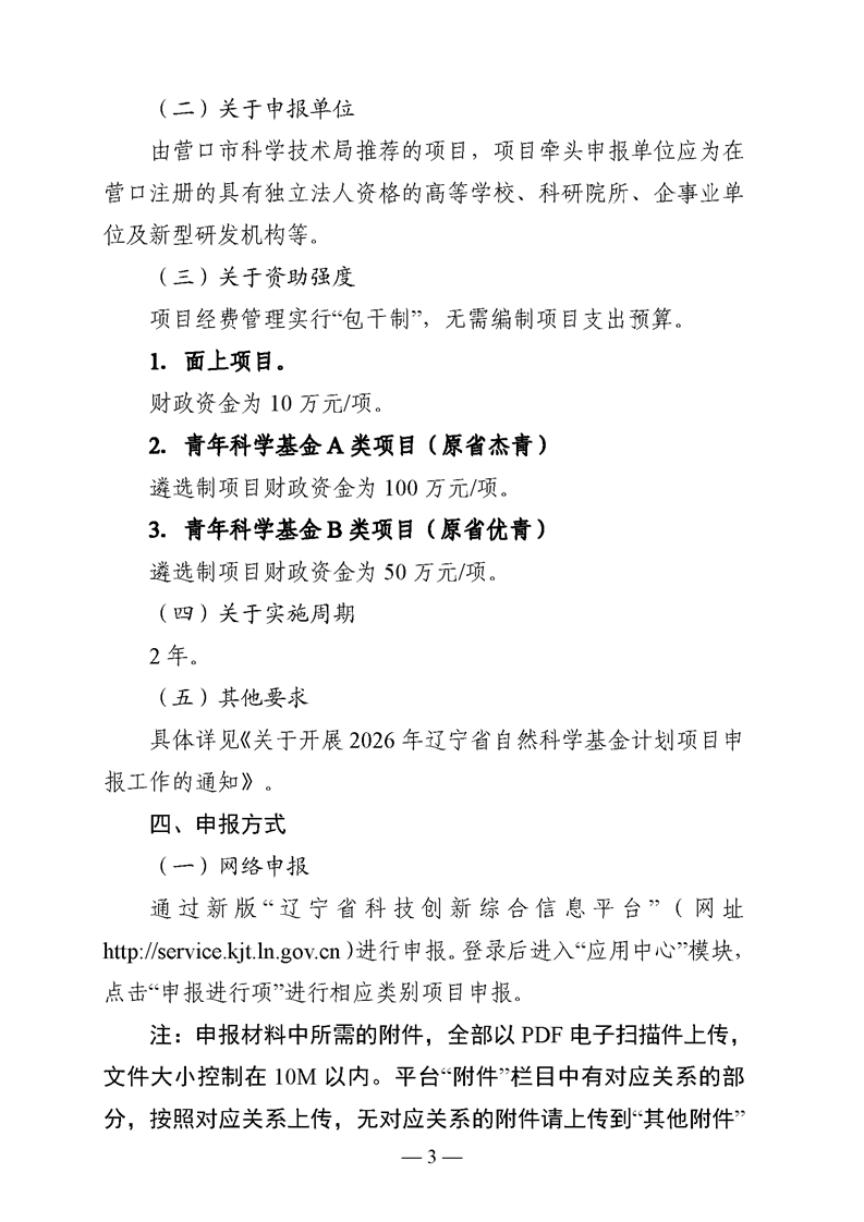
关于做好2026年辽宁省自然科学基金计划项目申报工作的通知

来源:营口市科技局

作者:

发布时间:2025-11-07

【字号:

分享:







相关附件:

关于开展2026年辽宁省自然科学基金计划项目申报工作的通知

信用信息查询相关操作流程.doc

自然科学基金项目可行性报告.doc

自然科学基金项目申请单位承诺书.doc

自然科学基金项目申请人承诺书模版.doc



  • 附件:
  • 视频:
扫一扫在手机打开当前页